为了做好91直播
研究生招生工作,切实保证研究生生源质量,维护考生权益和学校声誉,根据教育部和91直播
有关文件精神,结合91直播
实际情况,特制定本方案。
一、指导思想
坚持公平、公正、公开的原则,确保质量,宁缺毋滥。依据考生初试和复试的总评成绩,综合考虑考生思想政治、专业素质及身体健康状况,择优录取。
二、组织领导
为了加强和规范研究生的复试和录取工作,成立*91直播
研究生招生工作领导小组,负责和指导全院研究生的招生录取工作。研究生招生工作领导小组下设复试工作小组,由学科组组长、导师组长和导师组成复试组。
1、*91直播
研究生招生工作领导小组
组 长: 宗有智
组 员: 兰鸿涛 薛亚东 宗延伟 张应龙 徐海阔
秘 书: 薛 宇
2、*91直播
2021年研究生复试工作小组
组 长:1人
组 员:4人
记 录:1人
纪 检:徐海阔
工作人员:2人
三、招生计划
1、教育学类,体育学,学术型硕士,计划招生人数12
040303 体育教育训练学,12人
2、教育硕士大类,专业学位硕士,计划招生人数5人
045112学科教学(体育)5人
3、硕师计划,非全日制,单列
四、接收调剂考生的条件要求
1、须符合《91直播
2021年研究生招生简章》中规定的报考条件。
2、专业学位硕士045112学科教学(体育)接收报考体育学大类的考生调剂,初试成绩需符合专业学位硕士教育学大类045100教育硕士A 区的初试成绩基本要求。
五、复试程序
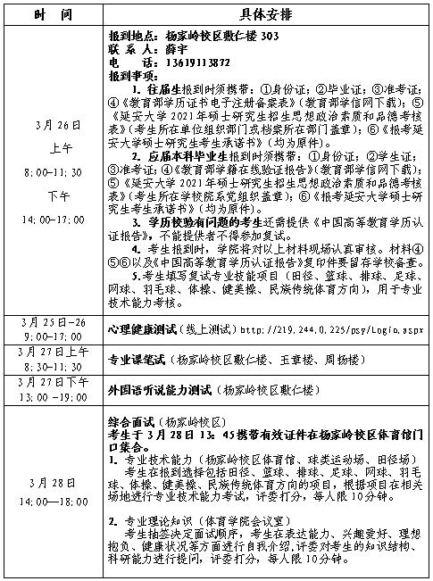
1. 考试报到,提交材料,学院将对复试考生资格审核,材料不齐全者原则上不允许参加复试。
2.复试小组根据复试的目的和要求,拟定复试专业项目,确定复试面试内容。
3.进行专业课笔试、外国语听说能力、综合面试、心理健康测试,四个环节复试。(具体时间安排见附件4)
六、复试方式与内容:
1、复试方式:以现场复试为主,网络远程复试为辅。
2、复试内容包括:专业笔试(150分)、外语笔试(50分)、综合面试(100分)三部分,(满分为300分)。
(1)专业课考试采取笔试,时间为3小时,满分150分。考试科目按考生参加复试专业所规定的科目进行。
(2)外国语听说能力测试采取口试,满分50分。
(3)综合面试,采用面试方式,满分100分,低于60分者不予录取。
①专业技术能力。包括田径、篮球、排球、足球、网球、羽毛球、体操、健美操、民族传统体育方向的专项技术基本能力。考试安排在3月28日下午14:00—17:00,分别在体育馆、球类场、田径场进行。
②专业理论知识。由复试组成员进行提问和交流。考核内容包括知识结构、科研能力以及个人素质,其中个人素质指个人的表达能力、兴趣爱好、理想抱负、健康状况等。考试安排在3月28日下午17:00—18:00,在*91直播
会议室进行。
(4)心理健康测试:采用远程网络测试模式。测试网址:
//219.244.0.225/psy/Login.aspx
3、复试成绩总分为300分,缺少任何一项复试环节者,不予录取。
4、总成绩满分为100分,评定办法为:
考生总成绩=初试总成绩÷5×70%+复试总成绩÷3×30%;
七、成绩公示
复试全部结束后,学院复试工作领导小组公布复试成绩,经学院招生领导小组复核审议后于3月29日将复试成绩及拟录取考生名单报研究生学院备案。
八、录取原则
1、考生总成绩按第一志愿总成绩从高到低进行排序。考生总成绩并列时,录取复试总成绩较高的考生。如复试总成绩也出现并列的情况,则对名次并列的考生采取继续加试的办法。
2、综合面试成绩低于60分者不予录取。
九、其它说明
1、其它未尽内容参照《91直播
2021年硕士研究生招生录取工作实施办法》执行。
2、监督电话:0911-2330930,13629116889
二〇二一年三月二十三日
91直播
二○二一年硕士研究生
招生复试工作安排表
